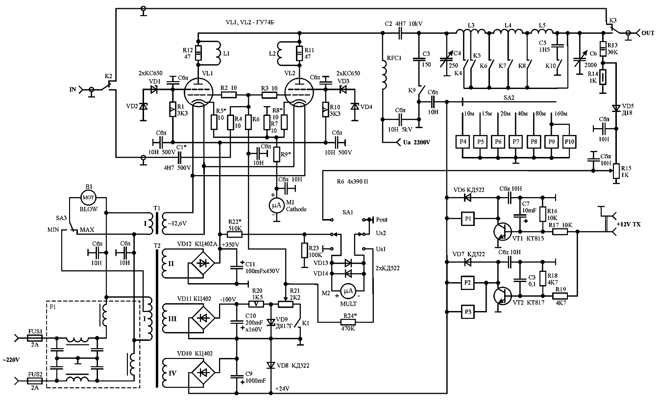
The amplifier of capacity on 2õGU74B.

A.Tarasov (UT2FW) ut2fw@izmail.uptel.net
68800 Odessa regions of. Reni p.o. 65
Ph. ( 04840 ) 2-62-33
Site of the author http: // www.qsl.net/ut2fw/